SEARCH
English
中文(简体)
Français
Русский
首页
业务查询
法律研究
经典案例
经典案例
民间借贷纠纷
侵权纠纷
合同纠纷
劳动纠纷
婚姻继承纠纷
公司及合伙纠纷
房产及建工纠纷
「徐田龙、郦诗远」民商事法律团队
首页
业务查询
经典案例
法律研究
Home
»
房产及建工纠纷
»
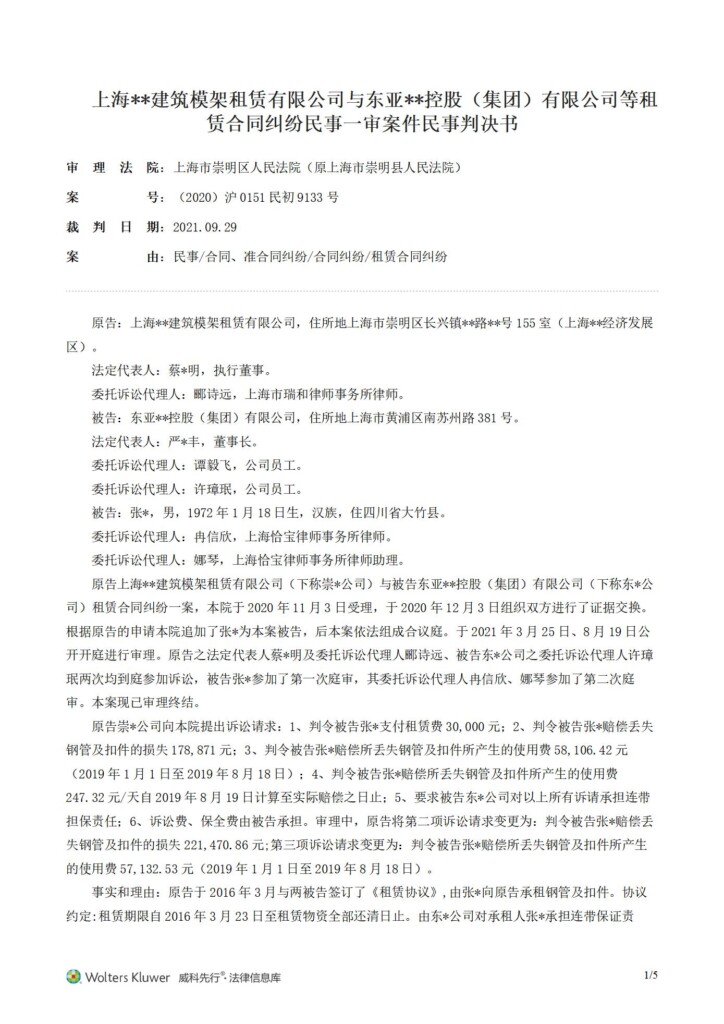
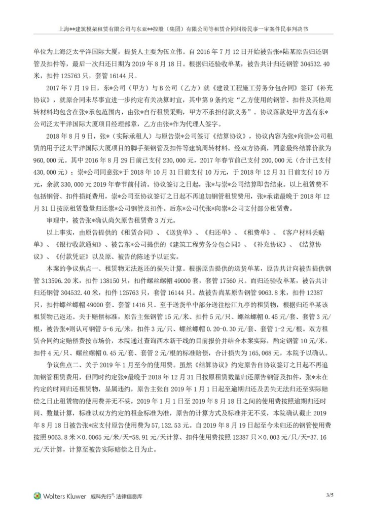
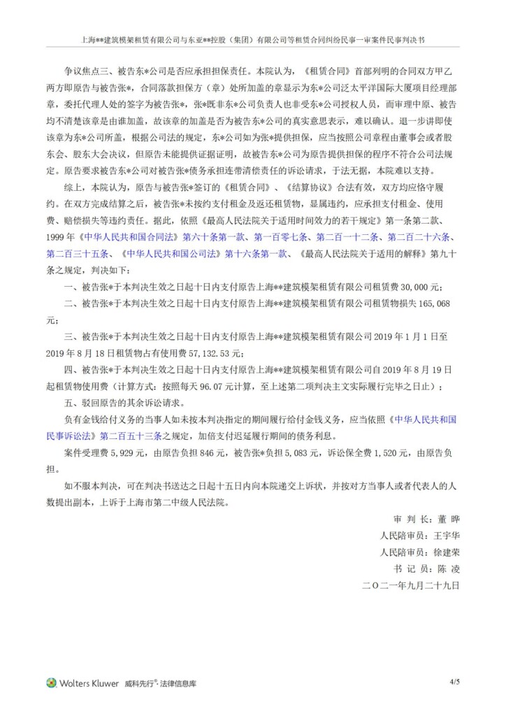
(2020)沪0151民初9133号-上海崇欣建筑模架租赁有限公司与东亚联合控股(集团)有限公司等租赁合同纠纷民事一审案件民事判决书
(2020)沪0151民初9133号-上海崇欣建筑模架租赁有限公司与东亚联合控股(集团)有限公司等租赁合同纠纷民事一审案件民事判决书_01
X
徐田龙律师
高级合伙人
上海
手机:13818637819
微信:jsxutianlong
邮箱:
xutianlong55@126.com
郦诗远律师
高级合伙人
上海
手机:13501851323
微信:drgiraffe
邮箱:
lishiyuanlawyer@126.com
地址:上海市宝山区同济路669弄宝龙宝杨广场T2-1703室
地址:
上海市黄浦区延安东路222号37层