SEARCH
English
中文(简体)
Français
Русский
首页
业务查询
法律研究
经典案例
经典案例
民间借贷纠纷
侵权纠纷
合同纠纷
劳动纠纷
婚姻继承纠纷
公司及合伙纠纷
房产及建工纠纷
「徐田龙、郦诗远」民商事法律团队
首页
业务查询
经典案例
法律研究
Home
»
合同纠纷
»
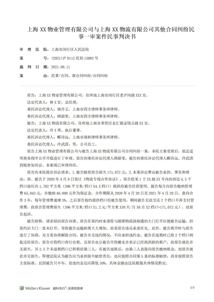
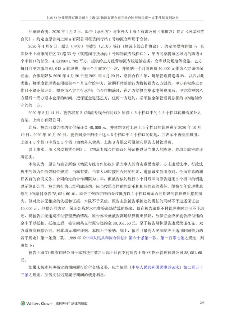
(2021)沪0112民初15003号-上海登冠物业管理有限公司与上海镇涛物流有限公司其他合同纠纷民事一审案件民事判决书
(2021)沪0112民初15003号-上海登冠物业管理有限公司与上海镇涛物流有限公司其他合同纠纷民事一审案件民事判决书_01
X
徐田龙律师
高级合伙人
上海
手机:13818637819
微信:jsxutianlong
邮箱:
xutianlong55@126.com
郦诗远律师
高级合伙人
上海
手机:13501851323
微信:drgiraffe
邮箱:
lishiyuanlawyer@126.com
地址:上海市宝山区同济路669弄宝龙宝杨广场T2-1703室
地址:
上海市黄浦区延安东路222号37层