SEARCH
English
中文(简体)
Français
Русский
首页
业务查询
法律研究
经典案例
经典案例
民间借贷纠纷
侵权纠纷
合同纠纷
劳动纠纷
婚姻继承纠纷
公司及合伙纠纷
房产及建工纠纷
「徐田龙、郦诗远」民商事法律团队
首页
业务查询
经典案例
法律研究
Home
»
民间借贷纠纷
»
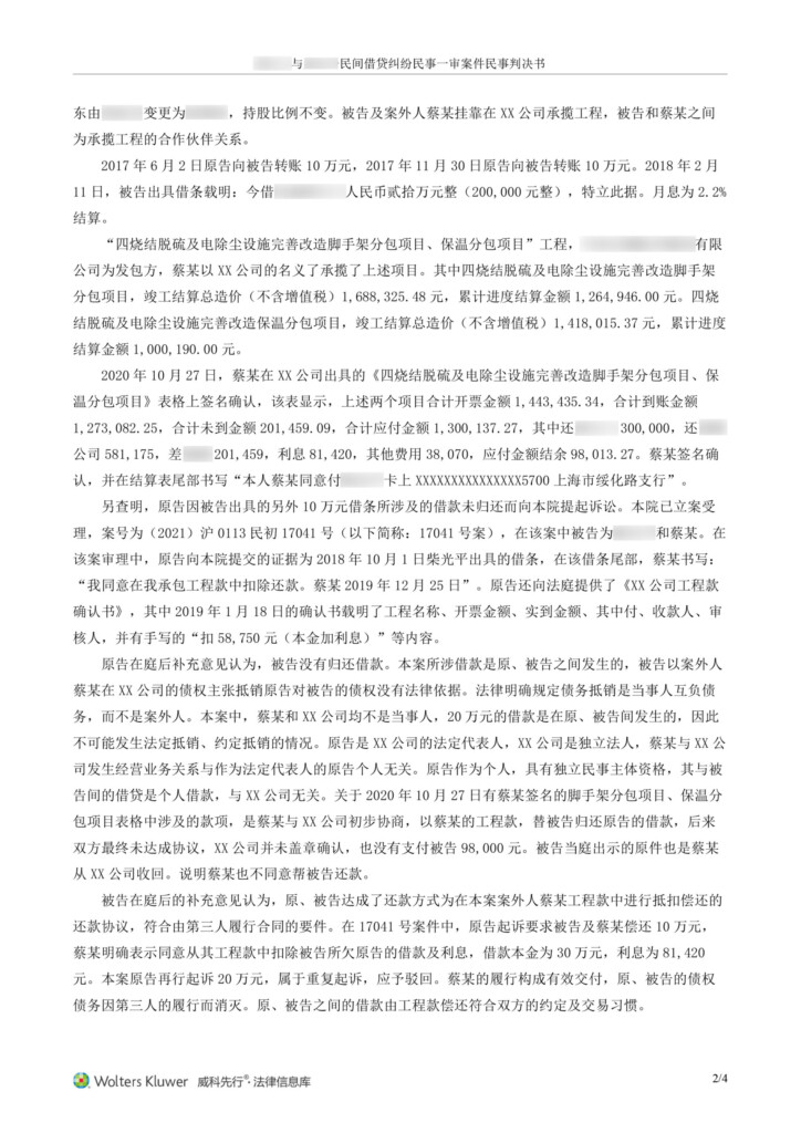
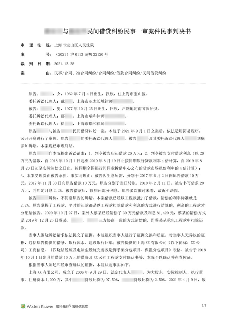
(2021)沪0113民初22120号-唐某某与柴某某民间借贷纠纷民事一审案件民事判决书
(2021)沪0113民初22120号-唐吉兰与柴光平民间借贷纠纷民事一审案件民事判决书-1
X
徐田龙律师
高级合伙人
上海
手机:13818637819
微信:jsxutianlong
邮箱:
xutianlong55@126.com
郦诗远律师
高级合伙人
上海
手机:13501851323
微信:drgiraffe
邮箱:
lishiyuanlawyer@126.com
地址:上海市宝山区同济路669弄宝龙宝杨广场T2-1703室
地址:
上海市黄浦区延安东路222号37层