English中文(简体)FrançaisРусский

「徐田龙、郦诗远」民商事法律团队

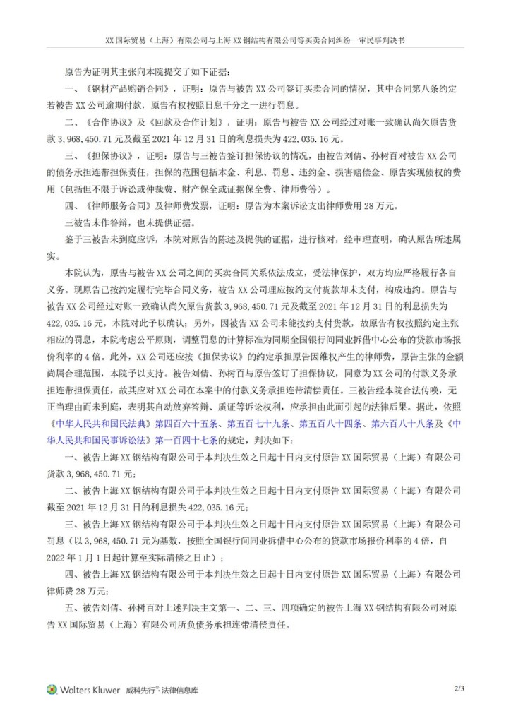
(2022)沪0113民初5718号-玉马国际贸易(上海)有限公司与上海青树钢结构有限公司等买卖合同纠纷一审民事判决书_01
X
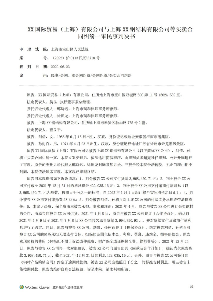
(2022)沪0113民初5718号-玉马国际贸易(上海)有限公司与上海青树钢结构有限公司等买卖合同纠纷一审民事判决书_01

徐田龙律师

高级合伙人
上海
手机:13818637819
微信:jsxutianlong

郦诗远律师

高级合伙人
上海
手机:13501851323
微信:drgiraffe

地址:上海市宝山区同济路669弄宝龙宝杨广场T2-1703室
地址:上海市黄浦区延安东路222号37层