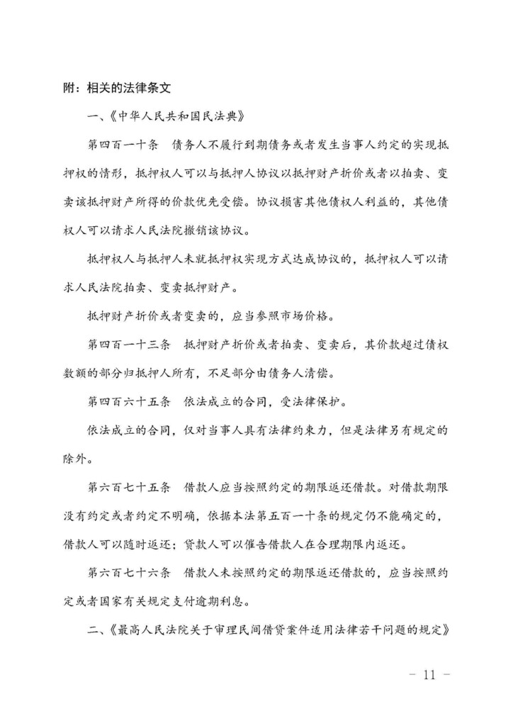
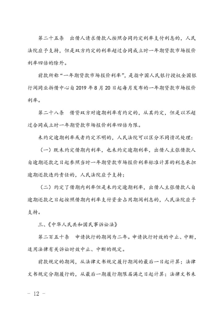
English中文(简体)FrançaisРусский

「徐田龙、郦诗远」民商事法律团队

(2024)沪0113民初14753号-杨烁与陈琦栋民间借贷纠纷民事判决书_00
X
(2024)沪0113民初14753号-杨烁与陈琦栋民间借贷纠纷民事判决书_00

徐田龙律师

高级合伙人
上海
手机:13818637819
微信:jsxutianlong

郦诗远律师

高级合伙人
上海
手机:13501851323
微信:drgiraffe

地址:上海市宝山区同济路669弄宝龙宝杨广场T2-1703室
地址:上海市黄浦区延安东路222号37层